تصفح الكمية:0 الكاتب:Wordfik فراغ نشر الوقت: 2025-11-11 المنشأ:Wordfik Vacuum
دليل الطلاءات المضادة للتآكل لمضخات التفريغ اللولبية الجافة
في الصناعات الصعبة مثل المواد الكيميائية والأدوية وأشباه الموصلات، تعتبر مضخات التفريغ اللولبية الجافة ضرورية للحفاظ على عمليات نظيفة وفعالة. ومع ذلك، فإن أدائها وطول عمرها يتعرضان باستمرار للتهديد من الغازات المسببة للتآكل والوسائط العدوانية. الاستراتيجية الوحيدة الأكثر فعالية لحماية استثمارك؟ اختيار الطلاء المناسب المضاد للتآكل.
يوفر هذا الدليل تفصيلاً واضحًا للطلاءات المتاحة وإطارًا عمليًا لاختيار الطلاء الأمثل لتطبيقك.
تم تطوير العديد من الطلاءات المتخصصة لمكافحة التآكل في مضخات التفريغ اللولبية. يقدم كل منها مجموعة فريدة من الخصائص.
1. الطلاءات الفلورية (PTFE، PFA)
الدرع غير القابل للالتصاق: تشتهر هذه الطلاءات بالخمول الكيميائي الاستثنائي، وهي تقاوم مجموعة واسعة من الأحماض والقواعد والمذيبات. إنها تخلق سطحًا أملسًا غير لاصق يمنع تراكم المواد.
الأفضل بالنسبة إلى: العمليات التي تشتمل على أحماض قوية (مثل حمض الهيدروكلوريك وH₂SO₄) والتطبيقات التي يكون فيها نقاء المنتج أمرًا بالغ الأهمية، مثل الأدوية ومعالجة الأغذية.
2. الطلاءات الخزفية (مثل الألومينا - Al₂O₃)
الدرع المتصلب: توفر هذه الطلاءات صلابة سطحية شديدة ومقاومة فائقة للتآكل ودرجات الحرارة المرتفعة.
الأفضل للاستخدام في: البيئات القاسية التي تحتوي على تآكل وتآكل مشترك، مثل تلك التي تحتوي على جسيمات دقيقة أو غبار كاشط، والعمليات ذات درجات الحرارة العالية.
3. طلاءات السبائك القائمة على النيكل (مثل Hastelloy)
الحامي القوي: يتم تطبيق هذه الطلاءات عبر تقنيات الرش الحراري المتقدمة، وتوفر طبقة كثيفة وسميكة تجمع بين المقاومة الممتازة للتآكل والمتانة العالية ومقاومة الصدمات.
الأفضل من أجل: التعامل مع الخلائط الكيميائية المعقدة والهالوجينات والأحماض المختزلة حيث يمثل التآكل والمتانة الميكانيكية اهتمامات بالغة الأهمية.
4. طلاءات الأداء المتخصصة
نيتريد التيتانيوم (TiN): طلاء صلب للغاية يعمل على تحسين مقاومة التآكل بشكل كبير، وهو مثالي للتيارات المسببة للتآكل بشكل معتدل ولكن المحملة بالجسيمات.
الكربون الشبيه بالماس (DLC): يوفر معامل احتكاك منخفض للغاية، مما يقلل من مقاومة الدوران واستهلاك الطاقة، مع توفير مقاومة كيميائية جيدة.
يوفر الجدول التالي مرجعًا سريعًا لمقارنة الخصائص الرئيسية لكل نوع طلاء.
| نوع الطلاء | مقاومة التآكل | مقاومة التآكل | ماكس درجة الحرارة. يتراوح | التكلفة النسبية | أفضل تطبيق مناسب |
| بتف/بفا | ممتاز (واسع النطاق) | عدل | متوسط (≥ 260 درجة مئوية) | قليل | المعالجة الكيميائية والأدوية والتطبيقات الغذائية |
| سيراميك | جيد (مقاوم للأحماض) | ممتاز | عالية (≥ 800 درجة مئوية) | واسطة | البيئات الكاشطة وعالية الحرارة (مثل معالجة المعادن) |
| سبائك النيكل | ممتاز (الخلطات المعقدة) | جيد | عالية (≥ 1100 درجة مئوية) | عالي | واجب كيميائي شديد مع الإجهاد الميكانيكي (على سبيل المثال، المفاعلات الكيميائية) |
| نيتريد التيتانيوم | عدل | ممتاز | عالية (≥ 600 درجة مئوية) | واسطة | البيئات المسببة للتآكل بشكل معتدل ولكنها شديدة الكشط |
| DLC | جيد | جيد جدًا | متوسط (≥ 400 درجة مئوية) | واسطة | تطبيقات عالية السرعة، مما يقلل الاحتكاك واستخدام الطاقة |
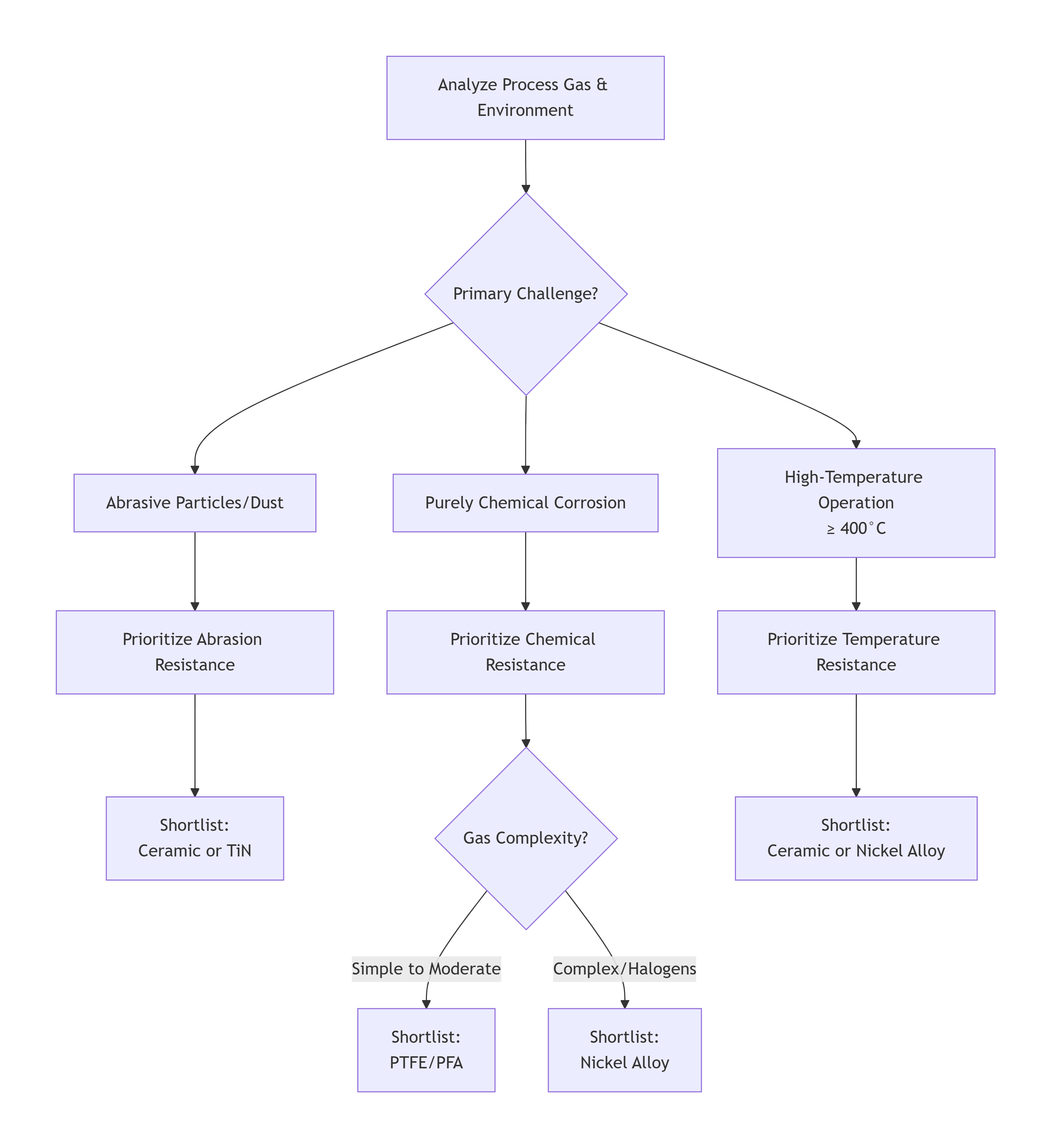
يعتمد الاختيار الأمثل على الفهم الدقيق لعمليتك. اتبع هذا المنطق لتضييق خياراتك.
الخطوة 1: تحليل غاز العمليات والبيئة لديك
حدد التركيب الكيميائي الدقيق والتركيز ودرجة الحرارة ووجود الرطوبة أو الجسيمات.
الخطوة 2: تحديد أولويات التحدي الأساسي الخاص بك
استخدم المخطط الانسيابي أدناه لتوجيه اختيارك الأولي بناءً على العامل الأكثر أهمية في عمليتك.

الخطوة 3: الاختيار النهائي بناءً على العوامل الثانوية
مع وجود قائمة مختصرة في متناول اليد، اتخذ قرارك النهائي من خلال تقييم العوامل الثانوية:
الميزانية: هل مكاسب الأداء تبرر التكلفة؟
الإجهاد الميكانيكي: هل المضخة عرضة للاهتزاز أو التأثير المحتمل؟
نقاء العملية: هل الوقاية المطلقة من التلوث المعدني مطلوبة؟
في Wordfik، نقوم بتصميم حلول للبيئات الأكثر تحديًا. يمكن تخصيص مضخات التفريغ اللولبية الجافة من سلسلة DVX، وDVE، وGLG، وVLG بمجموعة كاملة من الطلاءات المتقدمة، بما في ذلك PTFE، وPFA، والسيراميك، وسبائك النيكل.
سيعمل فريقنا الفني معك لتحليل معلمات العملية المحددة الخاصة بك والتوصية باستراتيجية الطلاء المثالية لزيادة عمر مضختك إلى أقصى حد، وضمان الموثوقية، وحماية النتيجة النهائية.
| مضخات فراغ المسمار Wordfik | |||||
![]() | ![]() | ![]() | ![]() | ![]() | |
| رقم السلسلة | سلسلة دي في اكس | سلسلة دي في إي | سلسلة دي في إس | سلسلة جي إل جي | سلسلة في إل جي |
| سرعة ضخ | 18-220 م⊃3;/ساعة | 100-1800 م⊃3;/ساعة | 8-250 م⊃3;/ساعة | 350-23000 م⊃3;/ساعة | 380-5100 م⊃3;/ساعة |
| الضغط النهائي | 0.1 PA | 5 باسكال | 0.05 PA | 200 mbar | 0.6 mBar |
| طريقة التبريد | تبريد الهواء | مبرد بالماء | تبريد الهواء / تبريد المياه | تبريد الهواء / تبريد المياه | تبريد الهواء / تبريد المياه |
| جاف / زيتي | جاف | جاف | جاف | جاف | منخفض الزيت |
| انقر فوق رقم السلسلة لعرض التفاصيل | |||||